首页
城事
论坛
房产
家居
汽车
美食
旅游
教育
健康
婚嫁
亲子
兴趣
登录
注册
我的空间
我的消息
我的收藏
我的好友
我的相册
帐号设置
退出登录
当前位置:
»
论坛
›
互动大丰
›
城事民声
›
帖子
惜败!大丰队止步盐城市足球超级联
众志成城!盐城全力筑牢“盐马”赛
盐城市足球超级联赛大丰赛区“足够
[ 城事民声 ]
三龙镇:缅怀革命先烈 传承红色基因
[ 城事民声 ]
三龙镇人大讲堂宣讲全国两会精神
[ 城事民声 ]
盐城市大丰区人大常委会任免名单
[ 城事民声 ]
大中街道三项举措化解群众“急难愁盼”
[ 城事民声 ]
大桥镇守牢耕地红线 筑牢粮安根基
返回列表
发帖
[身边事]
权威发布:“保护区周边饭店当街卖麋鹿肉” 的调查处理...
[复制链接]
查看:
21167
|
回复:
1
zgoxq
zgoxq
当前离线
积分
440
59
主题
8
回帖
440
积分
中级会员
中级会员, 积分 440, 距离下一级还需 60 积分
中级会员, 积分 440, 距离下一级还需 60 积分
积分
440
发消息
发表于 2018-8-10 14:39:32
|
显示全部楼层
|
阅读模式
来自
江苏南京
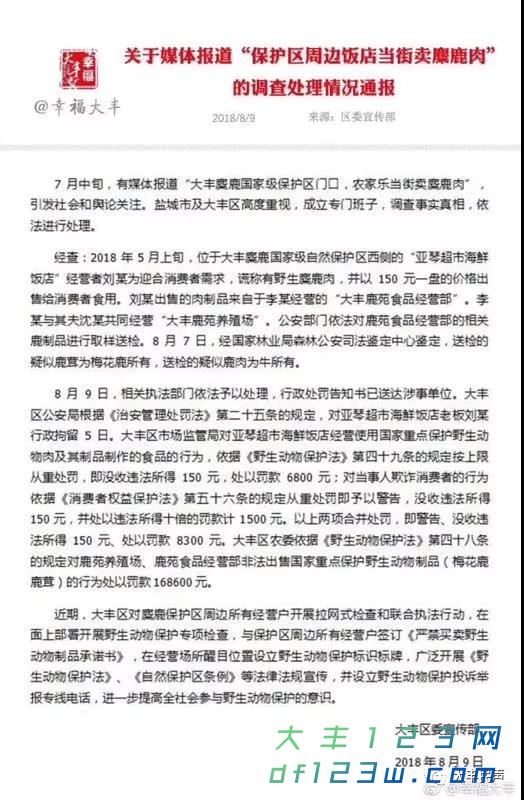
关于媒体报道“保护区周边饭店当街卖麋鹿肉”的调查处理情况通报
回复
使用道具
举报
suvdm
suvdm
当前离线
积分
165
40
主题
11
回帖
165
积分
注册会员
注册会员, 积分 165, 距离下一级还需 35 积分
注册会员, 积分 165, 距离下一级还需 35 积分
积分
165
发消息
发表于 2018-8-10 14:39:53
|
显示全部楼层
来自
中国
回复
使用道具
举报
返回列表
发帖
高级模式
B
Color
Image
Link
Quote
Code
Smilies
您需要登录后才可以回帖
登录
|
立即注册
本版积分规则
发表回复
回帖后跳转到最后一页
精选推荐
惜败!大丰队止步盐城市足球超级
惜败!大丰队止步盐城市足球超级
众志成城!盐城全力筑牢“盐马”
盐城市足球超级联赛大丰赛区“足
丰华街道人大:倾听民声 履职尽
草堰镇草莓丰产丰收“酿甜蜜”
三龙镇:一碗汤圆暖人心
开学季:以党员初心传温暖,以好
大丰草庙镇开展全民阅读活动
江苏网络警察报警平台
经营性网站备案信息
盐城市公安局网监备案
不良信息举报中心
返回顶部
关注微信
返回列表
扫一扫,关注我们
下载APP客户端